- 最新文件
- 2026年 2025年 2024年 2023年 2022年 2021年 2020年 2019年 2018年 2017年 2016年 2015年 2014年 2013年 2012年 2011年 2010年 2009年 2008年 2007年 2006年 2005年 2004年 2003年 2002年 2001年 2000年 1999年 1998年 1997年 1996年 1995年 1994年 1993年 1992年 1991年 1990年 1989年 1988年 1987年 1986年 1985年 1984年 1983年 1982年 1981年 1980年 1964年 1954年
......
您当前所在位置: 主页 > 特色专栏 > 税收案例 >
特色专栏
税收案例
税务案例:杭州市税务局对多家涉税专业服务机构 违规发布虚假宣传信息进行查处
发文单位: 文号: 发文日期:2026-04-17
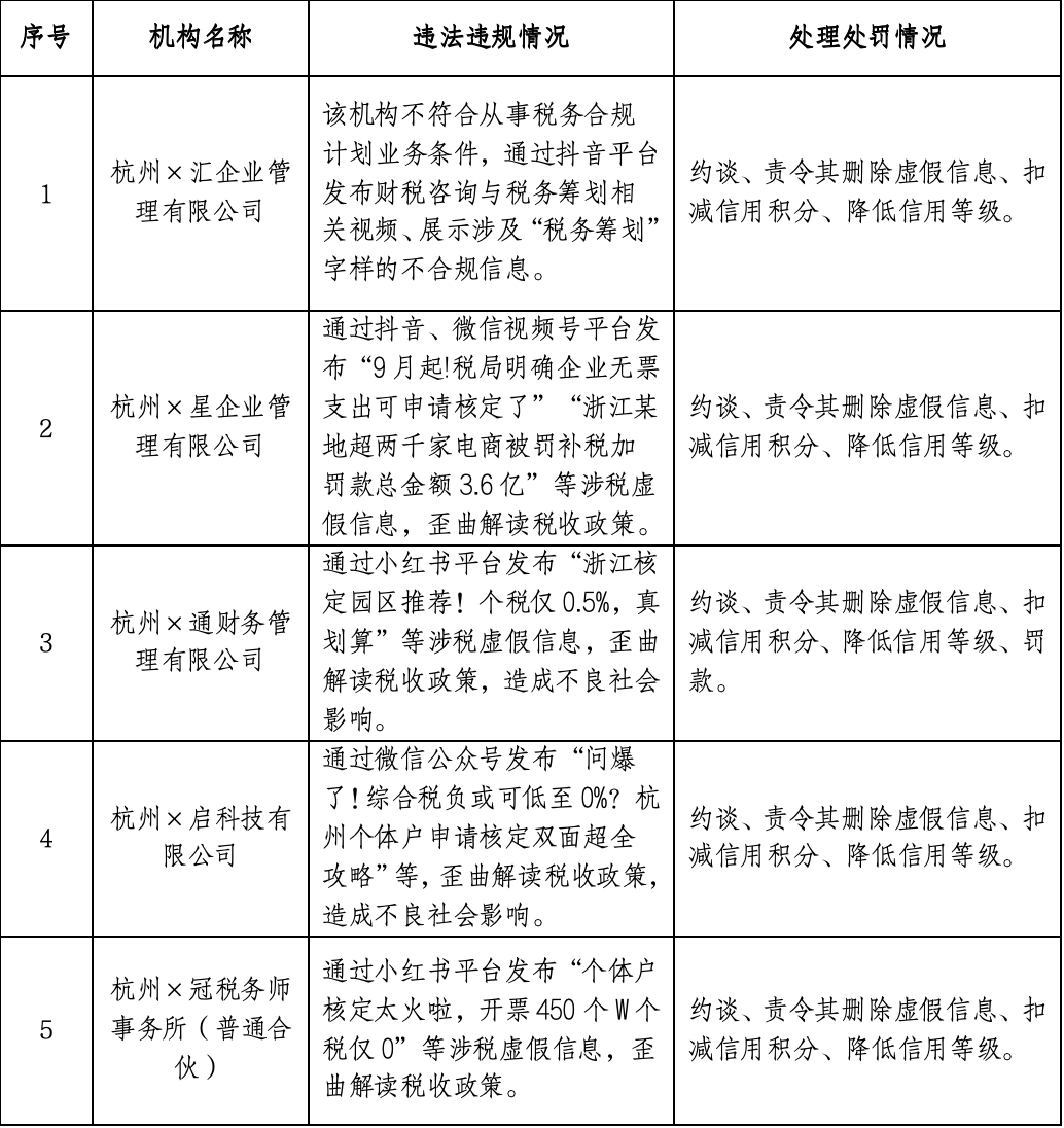
近期,国家税务总局杭州市税务局通过线上监测、排查,对杭州×汇企业管理有限公司、杭州×星企业管理有限公司、杭州×通财务管理有限公司、杭州×启科技有限公司、杭州×冠税务师事务所(普通合伙)等5家涉税专业服务机构违规发布涉税虚假宣传信息进行处理。
经查,上述5家机构通过自媒体、互联网平台等渠道发布“税务筹划”“税收核定”等涉税虚假宣传信息招揽业务,歪曲解读税收政策,误导社会公众。该行为不仅扰乱了正常税收秩序,还侵犯了纳税人缴费人的合法权益,同时也妨碍了市场公平竞争。主管税务机关依据《涉税专业服务管理办法(试行)》相关规定,分别对上述机构进行约谈,责令其删除违规内容、及时消除影响,并扣减其涉税专业服务信用积分,机构信用等级予以降级处理,对情节严重的处以罚款。
下一步,国家税务总局杭州市税务局将常态化开展涉税专业服务机构的违规行为查处,规范涉税中介服务行为,促进涉税专业服务行业健康发展,保障国家税收利益和纳税人缴费人合法权益。
附:涉税专业服务机构违规信息发布情况

——来源:2026年4月17日,国家税务总局网站
Copyright © 2019 税收法宝 版权所有 苏公网安备32100302011227 苏ICP备20022434号